瑞萨RL78/F22 MCU基于CS+开发环境创建触摸应用样例工程
目录
| 01 | 概述 |
| 02 | 瑞萨RL78/F22 Target Board简介 |
| 03 | 基于CS+创建触摸应用样例工程 –在CS+中创建新工程 –在Smart Configurator中为新工程添加驱动程序 –使用QE for Capacitive Touch开发触摸应用 –添加应用代码实现LED闪烁 |
1概述
本文包含以下主要内容:
瑞萨RL78/F22 Target Board简介
基于CS+创建触摸样例工程
使用QE for Capacitive Touch开发触摸应用
触摸和LED闪烁演示
本文基于以下开发环境
软件运行环境

硬件运行环境
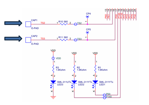
2瑞萨RL78/F22 Target Board简介
瑞萨RL78/F22 target board
(RTK7F125FPC01000BJ)

硬件运行环境搭建
硬件连接框图

3基于CS+创建触摸样例工程
在CS+中创建新工程
打开CS+
在菜单栏点击[File]->[New]->Create New Project
按照下图所示进行设置
点击[Create]新建工程 RL78/F22_TB_TOUCH_SAMPLE

配置Debug tool
点击RL78 Simulator(Debug Tool)
鼠标右键打开Using Debug Tool,选择[RL78 E2 Lite]

在Smart Configurator中为新工程添加驱动程序
打开Smart Configurator
双击[Smart Configurator Design Tool]

Smart Configurator
打开后如下图所示
默认显示Overview选项卡

Smart Configurator设定
Clocks选项卡
设定VDD Setting
本例为2.7V ≤ VDD ≤ 5.5V
其他设置保持默认

System选项卡
按照下图进行设定

Components选项卡
r_bsp设定
保持默认

Components选项卡
点击

按钮
在New Component对话框中选择Capacitive Sensing Unit driver.(r_ctsu)

Components选项卡
r_ctsu设定
根据实际电路设定触摸通道
勾选TSCAP
勾选TS2
勾选TS3
按下图所示


Components选项卡
点击

按钮
在New Component对话框中选择Touch Middleware.(rm_touch)

Components选项卡
rm_touch设定
按下图所示设定

Components选项卡
点击

按钮
在New Component对话框中选择UART Communication

Components选项卡
UART Communication设定
按下图所示设定

Components选项卡
UART Communication设定
Transmission选项卡
按下图所示设定

Components选项卡
UART Communication设定
Reception选项卡
按下图所示设定

Pins选项卡
确认UART的RXD0和TXD0引脚
RXD0:P16
TXD0:P15
按下图所示

Components选项卡
点击

按钮
在New Component对话框中选择Ports

Components选项卡
Ports设定
用于驱动Test LED
按右图所示


Components选项卡
确认r_bsp
Initialization of peripheral functions by Code Generator/Smart Configurator
Enable
点击

生成驱动程序

返回到CS+窗口
确认驱动程序的添加


使用QE for Capacitive Touch开发触摸应用
打开QE For Capacitive touch Ver4.20 Standalone版本

Preparation
工程设定

工程设定
选择工程文件夹

选择MCU

Configuration
建立配置

建立配置
在画布中添加Button

双击Button建立配置
为Button设定触摸通道和阻尼电阻(Button00/TS02/560ohm,Button01/TS03/560ohm)

建立配置
点击Create完成设定

输出调优(Tuning)需要的文件
输出到工程路径下新建的qe_gen文件夹

输出调优(Tuning)需要的文件后,在弹出的对话框中,设定外设工作频率(本例中为32Mhz)

输出调优(Tuning)需要的文件后,在弹出的对话框中,设定MCU供电电压(本例中使用仿真器供电3.3V)

输出调优(Tuning)需要的文件后,在弹出的对话框中,接下来将按照提示进行相关设定,为后续调优(Tuning)做准备

调优(Tuning)前的准备工作
双击工程目录下的CC-RL(Build Tool),打开CC-RL Property

调优(Tuning)前的准备工作
在Common Options选项卡中Frequently used Options(for Compile)的Macro definition中添加QE_TOUCH_CONFIGURATION

调优(Tuning)前的准备工作
在Common Options选项卡中Frequently used Options(for Compile)的Additional include paths中添加qe_gen文件夹路径

调优(Tuning)前的准备工作
在Common Options选项卡中Frequently used Options(for Compile)的Additional include paths中添加qe_gen文件夹路径

调优(Tuning)前的准备工作
在Windows浏览器中找到工程文件夹下的qe_gen文件夹,拖拽到CS+中的工程目录的File下面

调优(Tuning)前的准备工作
在main.c中添加qe_touch_main()的声明和调用

调优(Tuning)前的准备工作
在Config_UART0_user.c中添加touch_uart_callback()的声明和调用

调优(Tuning)前的准备工作
仿真器设定–选择仿真器供电

调优(Tuning)前的准备工作
将E2 Lite连接PC以及RL78/F22 target board的CN3
将USB-Serial串口转换板连接到RL78/F22 target board的CN1和CN2
使用长45mmx宽25mmx厚2mm的亚克力板(用户自行准备)覆盖住电极区域
注意:不允许手指直接触摸电极,否则会导致短路或者测量不正确

调优(Tuning)前的准备工作
在PC上插入USB-Serial串口转换板,并在“设备管理器”中确认串口号

USB-Serial串口转换板

调优(Tuning)前的准备工作
编译并运行程序

Tuning
进行自动调优(Tuning)
点击Start Tuning按钮,在弹出的对话框中,设定正确的波特率和串口号,然后点击Connect

进行自动调优(Tuning)
在弹出的对话框中,设定正确的外设时钟(本例中为32MHz),点击OK,开始自动调优(Tuning)

进行自动调优(Tuning)
按步骤显示自动调优(Tuning)对话框,如寄生电容测量,偏置电流调整等无需用户操作的步骤

进行自动调优(Tuning)
进入需要用户参与的灵敏度测量步骤
用户需要使用正常压力按压触摸按键并保持,然后按下PC键盘上的任意键,生成默认的阈值,完成调优(Tuning)

进行自动调优(Tuning)
在弹出的对话框中,显示阈值/溢出信息/警告错误信息,用户点击Continue the Tuning Process按钮完成

进行自动调优(Tuning)
自动调优(Tuning)完成后,在主页面的下方显示调优(Tuning)的结果,包括寄生电容值、驱动频率、阈值、扫描时间等

输出自动调优(Tuning)产生的参数文件
点击Output Parameter Files

输出自动调优(Tuning)产生的参数文件
在弹出的对话框中,选择工程目录下的qe_gen文件夹

输出自动调优(Tuning)产生的参数文件
在工程目录下的qe_gen文件夹中确认新生成的参数文件
例如qe_touch_config.c中的按键阈值(threshold)等

Coding and Monitoring
在CS+中停止程序,断开仿真器连接,重新编译并运行
设定正确的波特率、串口号,点击connect按钮进行连接

在Console中确认连接状态
Connected to \.COM35

在Board Monitor中,点击Enable Monitoring ,并在各个监控窗口中设定需要监控的Touch I/F

按下触摸按键,即可在各个图形化窗口中进行Monitoring以及触摸参数调整

添加应用代码实现LED闪烁
应用代码添加
在qe_genqe_touch_sample.c中
LED1和LED2的宏定义
左右滑动查看完整内容
#defineLED1 (P0_bit.no0) #defineLED2 (P14_bit.no0) #defineLED_OFF (1U) #defineLED_ON (0U)
在qe_genqe_touch_sample.c中
按下触摸按键后点亮LED1和LED2
左右滑动查看完整内容
/*TODO:Add your own code here. */
switch(button_status)
{
caseCONFIG01_MASK_BUTTON00:
LED1 = LED_ON;
break;
caseCONFIG01_MASK_BUTTON01:
LED2 = LED_ON;
break;
case(CONFIG01_MASK_BUTTON00 | CONFIG01_MASK_BUTTON01):
LED1 = LED_ON;
LED2 = LED_ON;
break;
default:
LED1 = LED_OFF;
LED2 = LED_OFF;
break;
}
编译运行后,按下触摸按键Touch Button1点亮LED1

编译运行后,按下触摸按键Touch Button2点亮LED2

- 随机文章
- 热门文章
- 热评文章
- 2024年最顶级IP美剧终于回归,这个月有的看了
- 红剑鱼怎么养?要学会创造条件,教你10招,轻松养好红剑鱼
- 喜欢戴耳塞、开灯睡觉?警惕这些伤害→
- 4个变美小妙招,值得坚持 | 科普时间
- 开学季,这些秋季传染病需注意 | 科普时间
- 北方降雨轮番来袭秋意浓 台风“贝碧嘉”中秋假期将掀强风雨
- 多地举措出新 助力家电换新
- 西南地区雨势增强 14日起强冷空气影响内蒙古东北地区
- 杨妞花,等待“人贩子”余华英被审判的日子
- “捡秋”有了新花样~ 来收藏秋日限定小美好吧
- 什么是“双向比照认定”制度?这项制度有何作用?
- 余华英拐卖儿童案重审一审今日将宣判
- 今晨北京大部地区有雾来扰能见度较差 明天将迎降雨降温天气
- 1《汉口路上》:勾连今昔的上海“荡马路”指南
- 2京东 明星送好礼 完成随机任务领随机京豆
- 3京东 满1500减120元优惠券,Plus会员可领~
- 4大众ID.3和ID.4 X聪明款上市,售价12.9888万起
- 5先领券再剁手:建设银行0.99元购36元立减金!中国银行充话费立减4元!
- 6“凯里酸汤”长桌宴,一场美食文化之旅
- 7“穿越”三千年的探寻,殷墟商文明何以流量不止?
- 8冬季,糖尿病患者如何控好血糖?生活方式干预能替代药物治疗吗?| 时令节气与健康
- 92024全国青少年信息素养大赛总决赛圆满闭幕
- 10京东百亿补贴、深圳专享、PLUS会员:Xiaomi 小米 13 ultra 16GB+512GB 黑色 第二代骁龙8
- 11《直播营销服务指南》国际标准入选2025年服贸会《服务贸易标准化示范案例》
- 12商业贸促会与贸易发展与标准合作组织(ODCCN)举行工作会谈
- 13激光焊接机在焊接防水电机的工艺流程
- 1crocs 卡骆驰 Literide 360 儿童户外拖鞋
- 2HELLY HANSEN 哈雷汉森 Odin 男子弹力夹克
- 3CHINA TELECOM 中国电信 封神卡 20年29元月租(135G全国流量+100分钟通话+自主激活)
- 4玩模总动员:让火焰净化一切!HEX 炎魔之王拉格纳罗斯 1/6 雕像 开箱
- 5可carry亦可辅助的果岭风扇
- 6QCY H3 主动降噪头戴蓝牙耳机
- 7好吃的巧克力排行前十名?哪种人气最高好吃?
- 8兰空图床,这个图床工具牛大啦!10分钟快速部署。
- 9不锈钢锅发黑怎么办?涂点这个东西,擦一擦,瞬间光亮如新
- 10【咖啡】1000元以下15台半自动咖啡机云选购攻略
- 11电脑技巧:推荐一款非常棒的截图软件X-Snip,值得收藏!
- 12“穷鬼天堂”,这些家居品,换个思路买,省下一个亿
- 13一键生成!4款超火视频自动生成器,你值得拥有!
新青年杂志



